• Welcome to ASR. There are many reviews of audio hardware and expert members to help answer your questions. Click here to have your audio equipment measured for free!

2-Way speaker help

AdamFrandsen

Active Member
Joined
Aug 13, 2020
Messages
135
Likes
49
Location
Taichung / Copenhagen / Gothenburg /
Hi,

I am working on a small bookshelf speaker build (40x25x26.32cm) using the following drivers:

MarkAudio 10M Gen 3 Fullrange 6.5" (8 ohm nominal, 30W, voice coil ind. 71.379uH)
Monacor RBT-95 Ribbon tweeter (8 ohm nominal, 30W)

Crossover at recommended frequency of 5000Hz using 4th order Linkwitz-Riley
Zobel network for 8 ohm operation
L-Pad for tweeter with 10dB reduction
BSC at 6dB for 429Hz at 8 ohm calculated for 40cm baffle

Outer dimensions 40x25x26.32
MDF 19MM
Net internal volume of 15.2 L
Tuning freq 28Hz
Vent area 12 cm2
Vent length 26cm

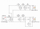
Schematic attached.

Wiring Mundorf Angelique, and mundorf binding posts. DPR20-20W 1% Resisitors, and the rest of the components I am not sure of...

Some basic design consideration:

1. Coverage of Fundamental Frequencies: The fundamental musical notes range from 16.35Hz (C0 on a Bosendorfer Imperial Grand piano) up to approximately 4699Hz (D8, which is above the highest standard piccolo note). A crossover point at 5000Hz means the woofer will cover all these fundamental musical notes, ensuring that the core of the musical pitch is reproduced by a single driver, which helps in maintaining a coherent and unified sound quality for the fundamental tones.

2. Harmonics and Overtones: Many musical instruments produce harmonics and overtones that extend well above their fundamental frequencies, often reaching into the tens of kilohertz. Setting the crossover point at 5000Hz allows the tweeter to reproduce these higher frequencies, which are critical for the perceived timbre and clarity of the music. Since tweeters are designed to handle high frequencies with better precision and less distortion than woofers, this setup ensures that the intricate details of the music are accurately presented. Furthermore the recommended crossover point for the RBT-95 is exactly 5000Hz.

3. Avoiding Driver Stress at Their Limits: By setting the crossover point at 5000Hz, I avoid pushing the woofer to reproduce higher frequencies where its performance might start to fall off, and prevent the tweeter from attempting to reproduce lower frequencies for which it is not designed. This not only optimizes the performance of both drivers but also potentially extends their lifespan by avoiding operation at their respective performance limits, despite the 10m being a full range driver.

4. Integration and Dispersion: Woofers typically have better dispersion at lower frequencies, and tweeters are better at dispersing higher frequencies. A 5000Hz crossover point takes advantage of this natural division to maintain wide and even sound dispersion across the listening area.

Any input, corrections, help will be much appreciated! Would love some help on refining the schemtic and help on the actual physical layout of the crossover... Would also like input on where to best place the drivers on the baffle. Additionally the woofer is around 15 ohm at the crossover frequency, so decided to implement the zobel network at 8 ohm for more stable operation, but I am not sure if it is better to use the actual impedance at the crossover point instead and leave out the zobel network…
 

Attachments

  • Skærmbillede 2024-03-11 111721.png
    Skærmbillede 2024-03-11 111721.png
    86.6 KB · Views: 216
Last edited:
Hi,

I am working on a small bookshelf speaker build (40x25x26.32cm) using the following drivers:

MarkAudio 10M Gen 3 Fullrange 6.5" (8 ohm nominal, 30W, voice coil ind. 71.379uH)
Monacor RBT-95 Ribbon tweeter (8 ohm nominal, 30W)

Crossover at recommended frequency of 5000Hz using 4th order Linkwitz-Riley
Zobel network for 8 ohm operation
L-Pad for tweeter with 10dB reduction
BSC at 6dB for 429Hz at 8 ohm calculated for 40cm baffle

Outer dimensions 40x25x26.32
MDF 19MM
Net internal volume of 15.2 L
Tuning freq 28Hz
Vent area 12 cm2
Vent length 26cm

Schematic attached.

Wiring Mundorf Angelique, and mundorf binding posts. DPR20-20W 1% Resisitors, and the rest of the components I am not sure of...

Some basic design consideration:

1. Coverage of Fundamental Frequencies: The fundamental musical notes range from 16.35Hz (C0 on a Bosendorfer Imperial Grand piano) up to approximately 4699Hz (D8, which is above the highest standard piccolo note). A crossover point at 5000Hz means the woofer will cover all these fundamental musical notes, ensuring that the core of the musical pitch is reproduced by a single driver, which helps in maintaining a coherent and unified sound quality for the fundamental tones.

2. Harmonics and Overtones: Many musical instruments produce harmonics and overtones that extend well above their fundamental frequencies, often reaching into the tens of kilohertz. Setting the crossover point at 5000Hz allows the tweeter to reproduce these higher frequencies, which are critical for the perceived timbre and clarity of the music. Since tweeters are designed to handle high frequencies with better precision and less distortion than woofers, this setup ensures that the intricate details of the music are accurately presented. Furthermore the recommended crossover point for the RBT-95 is exactly 5000Hz.

3. Avoiding Driver Stress at Their Limits: By setting the crossover point at 5000Hz, I avoid pushing the woofer to reproduce higher frequencies where its performance might start to fall off, and prevent the tweeter from attempting to reproduce lower frequencies for which it is not designed. This not only optimizes the performance of both drivers but also potentially extends their lifespan by avoiding operation at their respective performance limits, despite the 10m being a full range driver.

4. Integration and Dispersion: Woofers typically have better dispersion at lower frequencies, and tweeters are better at dispersing higher frequencies. A 5000Hz crossover point takes advantage of this natural division to maintain wide and even sound dispersion across the listening area.

Any input, corrections, help will be much appreciated! Would love some help on refining the schemtic and help on the actual physical layout of the crossover... Would also like input on where to best place the drivers on the baffle. Additionally the woofer is around 15 ohm at the crossover frequency, so decided to implement the zobel network at 8 ohm for more stable operation, but I am not sure if it is better to use the actual impedance at the crossover point instead and leave out the zobel network…
Sounds like a cool build.

If it was me and phase and everything looks good with the Zobel in place I'd use that approach myself. I always try to keep impedance as flat as I can, same with impedance phase angles. Admittedly maybe I just like making my life more difficult, but still.
 
1. Coverage of Fundamental Frequencies: The fundamental musical notes range from 16.35Hz (C0 on a Bosendorfer Imperial Grand piano)
You are not going to get usable 16Hz output from a 6.5-inch woofer! ;) But the lowest notes on a piano are mostly harmonics anyway with a weak fundamental... It's not like a pipe organ where you can feel the bass in your body.

You aren't going to get much output at the 28Hz tuning frequency either.

up to approximately 4699Hz (D8, which is above the highest standard piccolo note).
The upper limits of the fundamental aren't important. Most of what you hear at 4kHz is also harmonics & overtones with everything mixed together. In fact most of the "frequencies" you hear from the woofer are harmonics & overtones. You don't have to make a distinction between the fundamental, harmonics, and overtones. All of the simultaneous notes, instruments, vocals, etc., are mixed together and as long as the speaker can reproduce the frequency range you are OK (superposition).

3. Avoiding Driver Stress at Their Limits: By setting the crossover point at 5000Hz, I avoid pushing the woofer to reproduce higher frequencies.
You're not going to hurt the woofer, but yes, it's best to re-direct the higher frequencies to the tweeter. If you don't block the highs from the woofer you don't get a "clean" crossover and since the highs are going to both drivers the impedance drops at higher frequencies.

...You CAN fry a tweeter by feeding it low frequencies. There's a lot more energy in the low frequencies.

Additionally the woofer is around 15 ohm at the crossover frequency, so decided to implement the zobel network at 8 ohm for more stable operation, but I am not sure if it is better to use the actual impedance at the crossover point instead and leave out the zobel network…
Higher impedance isn't a problem. Low impedance can be a problem because it "pulls" more current from the amplifier.* Speakers are tested & specified with "constant voltage" (the voltage doesn't vary across the frequency range) and amplifiers are constant voltage (their output doesn't vary with impedance as long as the impedance doesn't fall too low).



* Impedance and resistance are "the resistance to current flow" (Ohm's Law).
 
Last edited:
Your goals also seem to include a huge subwoofer, but you haven't mentioned that part yet. I would recommend something for 100hz and below on a setup like this. It will let the drivers you have already selected play much better with each other.

I also couldn't say for certain if a crossover between a 6.5" and a ribbon will have perfect dispersion. I have a 4" midwoofer and 1" ribbon that does fairly well at 3300hz, but the box radiates harshly from the edges without roundovers. Dispersion can be tricky.
 
BSC at 6dB for 429Hz at 8 ohm calculated for 40cm baffle
That is quite a wide baffle for a "small bookshelf".
And something went wrong with the correction network. R4 and L5 do not work correctly this way.
At last: I would never drive a 6" up to 5kHz, never.
 
Hi,

I am working on a small bookshelf speaker build (40x25x26.32cm) using the following drivers:

MarkAudio 10M Gen 3 Fullrange 6.5" (8 ohm nominal, 30W, voice coil ind. 71.379uH)
Monacor RBT-95 Ribbon tweeter (8 ohm nominal, 30W)

Crossover at recommended frequency of 5000Hz using 4th order Linkwitz-Riley
Zobel network for 8 ohm operation
L-Pad for tweeter with 10dB reduction
BSC at 6dB for 429Hz at 8 ohm calculated for 40cm baffle

Outer dimensions 40x25x26.32
MDF 19MM
Net internal volume of 15.2 L
Tuning freq 28Hz
Vent area 12 cm2
Vent length 26cm

Schematic attached.

Wiring Mundorf Angelique, and mundorf binding posts. DPR20-20W 1% Resisitors, and the rest of the components I am not sure of...

Some basic design consideration:

1. Coverage of Fundamental Frequencies: The fundamental musical notes range from 16.35Hz (C0 on a Bosendorfer Imperial Grand piano) up to approximately 4699Hz (D8, which is above the highest standard piccolo note). A crossover point at 5000Hz means the woofer will cover all these fundamental musical notes, ensuring that the core of the musical pitch is reproduced by a single driver, which helps in maintaining a coherent and unified sound quality for the fundamental tones.

2. Harmonics and Overtones: Many musical instruments produce harmonics and overtones that extend well above their fundamental frequencies, often reaching into the tens of kilohertz. Setting the crossover point at 5000Hz allows the tweeter to reproduce these higher frequencies, which are critical for the perceived timbre and clarity of the music. Since tweeters are designed to handle high frequencies with better precision and less distortion than woofers, this setup ensures that the intricate details of the music are accurately presented. Furthermore the recommended crossover point for the RBT-95 is exactly 5000Hz.

3. Avoiding Driver Stress at Their Limits: By setting the crossover point at 5000Hz, I avoid pushing the woofer to reproduce higher frequencies where its performance might start to fall off, and prevent the tweeter from attempting to reproduce lower frequencies for which it is not designed. This not only optimizes the performance of both drivers but also potentially extends their lifespan by avoiding operation at their respective performance limits, despite the 10m being a full range driver.

4. Integration and Dispersion: Woofers typically have better dispersion at lower frequencies, and tweeters are better at dispersing higher frequencies. A 5000Hz crossover point takes advantage of this natural division to maintain wide and even sound dispersion across the listening area.

Any input, corrections, help will be much appreciated! Would love some help on refining the schemtic and help on the actual physical layout of the crossover... Would also like input on where to best place the drivers on the baffle. Additionally the woofer is around 15 ohm at the crossover frequency, so decided to implement the zobel network at 8 ohm for more stable operation, but I am not sure if it is better to use the actual impedance at the crossover point instead and leave out the zobel network…
How did you settle on that turning frequency? I'm not suggesting that driver isn't capable of working at that frequency in the right enclosure, but if the plan is to crossover to a subwoofer anyway you can make better use of the power and performance by limiting the lower bandwidth in the design. As for placement on baffle, it likely makes sense to offset at least tweeter, but likely the woofer too if you're going to cross that high (5000hz). If you look at the off axis performance of that specific driver it starts to separate from the on axis response around 1000hz. You're at the point of being right at 5000hz.

It's an interesting project and I've used that driver in a few a builds. It's a strong performer in its category of Wideband drivers but I'd argue that you might actually prefer the sound without the crossover and tweeter. It would be an interesting experiment anyway. Typically when I see Wideband woofers used in 2 way designs the second driver is a helper woofer to bolster the bottom end instead of a tweeter to help with the top.
 
Thanks for all of your replies, very helpful! I have now decided to either do a simple full range build with the MAOP 10.2 B4 box f3/fb at 43.93hz, or a 2-way using Satori 6.5 and their AMT tweeter at suggested crossover of 2500hz, f3/fb 41.98hz… I have a large Quad setup in storage and will be living in a smaller apartment for the next 2 -years (job related move), which is why I will build a small pair of speakers and drive them with the la90d… What do you guys think I will be most happy with of the two options - the full range will certainly be cheaper and maybe easier to drive, considering the 70/41 watts clipping point of the la90d (guess both should be within its capabilities)
 
Last edited:
That is quite a wide baffle for a "small bookshelf".
And something went wrong with the correction network. R4 and L5 do not work correctly this way.
At last: I would never drive a 6" up to 5kHz, never.
It was based on the speaker laying on its side, but many things were wrong with my approach I see. And I hear you about the crossover vs size
 
Thanks for all of your replies, very helpful! I have now decided to either do a simple full range build with the MAOP 10.2 B4 box f3/fb at 43.93hz, or a 2-way using Satori 6.5 and their AMT tweeter at suggested crossover of 2500hz, f3/fb 41.98hz… I have a large Quad setup in storage and will be living in a smaller apartment for the next 2 -years (job related move), which is why I will build a small pair of speakers and drive them with the la90d… What do you guys think I will be most happy with of the two options - the full range will certainly be cheaper and maybe easier to drive, considering the 72/41 watts clipping point of the la90d (guess both should be within its capabilities)
I’d go MAOP personally. The 2-way will measure better assuming you get the crossover right, but the MAOP will be harder to mess up and with some EQ can measure well.

Not sure if it’s an option, but have you ran the numbers on what sealed box with an 80hz tuning looks like with a subwoofer to fill out the bottom? That would show the capabilities of the driver in a better light.
 
At 5 kHz, the woofer is already severely beaming. That is not a good idea. I would not go higher than 2 kHz.

4th order crossovers seem excessive., probably 2nd order will be fine if the woofer is behaving nicely.

Get some gear to measure the setup. Making a crossover is rather pointless otherwise. Don’t waste money on expensive components either, like spending €20 per meter on wiring :facepalm:. Better spend the money on the drivers.

A good setup would probably be a 6.5” woofer and a waveguided tweeter. Directivity wise, that would match nicely.
 
I’d go MAOP personally. The 2-way will measure better assuming you get the crossover right, but the MAOP will be harder to mess up and with some EQ can measure well.

Not sure if it’s an option, but have you ran the numbers on what sealed box with an 80hz tuning looks like with a subwoofer to fill out the bottom? That would show the capabilities of the driver in a better light.

Awesome, and I haven’t looked into the 80hz sealed box, because I am trying to avoid a sub. I have two subs I built with scan speak drivers that I cannot bring from Taiwan, and I cannot get myself to spend the money on another sub… and cannot get myself to sell them, since I built them
 
Last edited:
Your woofer inductors are too low of a value to apply adequate bafflestep compensation (if the woofer is 8ohm).

Did you do some sort of on-line calculator to come up with the component values? Why go full 4th order electrical? Do you have the frequency response and impedance sims to go with that crossover?

The best option is to measure in cabinet and model using individual FR and impedance curves from measurements. Using manufacturer supplied data is passable (not optimal) but requires manipulation for in cabinet response (baffle diffraction, including step and ripple) and enclosure effects on the woofer. plus allowing for acoustic offset (Z or mod offset in XSim language) for voice coil offset to have correct phase behaviour in the simulation.

Anyway, a lot to get right to be close to reality and an end result you'll be happy with.
 
An extended bass shelf tuning will yield only F3 = 49Hz in a 14.5L enclosure (Fb (box tuning) = 45Hz)

You'll need a subwoofer to get any bass extension (let alone decent volume). In that case go sealed and protect the MarkAudio driver from over-excursion, get reduced IMD in the midbass (from lower excursion, increased power handling (and smaller cabinet required) as a benefit.
 
An extended bass shelf tuning will yield only F3 = 49Hz in a 14.5L enclosure (Fb (box tuning) = 45Hz)

You'll need a subwoofer to get any bass extension (let alone decent volume). In that case go sealed and protect the MarkAudio driver from over-excursion, get reduced IMD in the midbass (from lower excursion, increased power handling (and smaller cabinet required) as a benefit.
Hi Dave - as per recent posts: I have scrapped the initial idea. Should I decide on a 2-way build, it will be Satori woofer and amt tweeter, and I will of course be sure to measure before finalising the crossover design. I used online calculators for most, but baffle step I tried calculating with ChatGPT, but it somehow got it all wrong (again, thought I had figured out how to feed it information in a way without it making syntax errors, but ALAS!) - anyhow, would never actually finish or even start a build before applying real measurements. Trying to iron out all my shortcomings via the forums first. I will run Dirac Live off a media server, and won’t be listening to any analogue sources with this specific system, so some after-tweaking can be done. The Satori woofer is available from loudspeakerdatabase.com, and I do have simulation software.
 
Last edited:
What AMT? Most need to be crossed quite high: > 3 kHz. That’s probably not ideal.
 
You are not going to get usable 16Hz output from a 6.5-inch woofer! ;) But the lowest notes on a piano are mostly harmonics anyway with a weak fundamental... It's not like a pipe organ where you can feel the bass in your body.

You aren't going to get much output at the 28Hz tuning frequency either.


The upper limits of the fundamental aren't important. Most of what you hear at 4kHz is also harmonics & overtones with everything mixed together. In fact most of the "frequencies" you hear from the woofer are harmonics & overtones. You don't have to make a distinction between the fundamental, harmonics, and overtones. All of the simultaneous notes, instruments, vocals, etc., are mixed together and as long as the speaker can reproduce the frequency range you are OK (superposition).


You're not going to hurt the woofer, but yes, it's best to re-direct the higher frequencies to the tweeter. If you don't block the highs from the woofer you don't get a "clean" crossover and since the highs are going to both drivers the impedance drops at higher frequencies.

...You CAN fry a tweeter by feeding it low frequencies. There's a lot more energy in the low frequencies.


Higher impedance isn't a problem. Low impedance can be a problem because it "pulls" more current from the amplifier.* Speakers are tested & specified with "constant voltage" (the voltage doesn't vary across the frequency range) and amplifiers are constant voltage (their output doesn't vary with impedance as long as the impedance doesn't fall too low).



* Impedance and resistance are "the resistance to current flow" (Ohm's Law).
Well, pipe organs have been made to go as low as 8hz, even more reason to go lower, haha! I have actually done extensive calculations with ChatGPT to try and figure out the distribution of all 124 notes of the human hearing range across most common music and instruments (incl. harmonics), to try and see where the majority of the information lies and where the most important information lies (guess you can also visualise this in a DAW), but finally ended up with something sorta simple for an ideal speaker:

First Crossover Point: After the 25th fundamental, approximately 69.29 Hz. This marks the transition from the subwoofer to the woofer.

2. Second Crossover Point: After the 50th fundamental, approximately 293.64 Hz. This is where the woofer hands off to the midrange.

3. Third Crossover Point: After the 75th fundamental, approximately 1244.39 Hz. This point is where the midrange transitions to the large ribbon tweeter or mid woofer.

4. Fourth Crossover Point: After the 100th fundamental, approximately 5273.53 Hz. This is the transition point from the tweeter/high mid to the high tweeter or super-tweeter.
 
Last edited:
What AMT? Most need to be crossed quite high: > 3 kHz. That’s probably not ideal.

and this:


and something like:

crossover at 2275hz at 3.5 ohm and 4.26 ohm

C1=10 µF
L1=0.49 mH
C2=8.21 µF
L2=0.6 mH

l-pad, 6.3db @ 3.5ohm

R1=1.81 Ohms
R2=3.29 Ohms

22 liter vented box ca. and f3/fb at 41.98 Hz

Maybe it is better without the L-pad
 
Last edited:
I would build the two-way, personally. It may be a little difficult, but not impossible.
 
crossover at 2275hz at 3.5 ohm and 4.26 ohm
I don’t think that AMT would like that. Its resonance is 2200 Hz. Probably best to stay away from that. At least 2500 Hz. Also corroborated here:


And as you can see from the response graphs, you will have a directivity mismatch. If you have access to 3D printing you could make a custom waveguide to help with that.
 
Back
Top Bottom