• Welcome to ASR. There are many reviews of audio hardware and expert members to help answer your questions. Click here to have your audio equipment measured for free!

Which DACs are interesting for modest DIYs running 16bit/48khz?

I wonder if there are DIYs who would like the TDA1540 14 bit DAC. I can make the sign bit seperate and obtain 15 bit DAC. The signal to noise ratio is 85db, so the 16th bit is useless and the noise will self dither the truncating.
It is fast enough to be driven by the src at 96khz.
On Taobao it costs $10+$2 shipment.
Does it worth I trouble for a 6th plug-in?
 
Last edited:
It looks, I already have on the mother board, all the necessary to drive in parallel 2 channel 1540. All I need to add is a,74hc74 to extract the sign bits. The connector will get extra 2x3 pins that will be only for this plug-in separated.
As the DACs are loaded the absolute value, it cannot be in differential but it needs a current steering to supply the positive or the negative input of the output differential.
Here I go for the 6th plug-in to carry only a pair of tda1540 running 15bit with current steering.
 
I will use Grundig type tda1540 circuit as shown here
My LRCK is 96khz, needs the double, I will use a devider by 32 the BCK, to get 192khz.
 
Plug-in4 4xpcm1702 + 2X SAA7350, can still hold more. I read pejorative review about TDA1549 but looking more attentively, I see it has very low THD+N at -60db, about -50db with 18 bit data.
This is very small chip soic16 and costs a pair for differential $5 all Inc.
 

Attachments

  • Screenshot_20251103_185051_Chrome.jpg
    Screenshot_20251103_185051_Chrome.jpg
    102.2 KB · Views: 22
I think I have enough DACs to implement. 21 DACs can be implemented in differential mono mode. I have 2 weeks to finish the 7 PCBs so I will stop here.
I resume when I start measuring.
Thank you for your attention.
 
I nearly finished the motherboard, 4 layers, double side components, 60x53mm. The SRC board sits upon pinheaders covering the logic circuits.
Although it will cost me more than twice PCBs, I decided to make single DAC PCBs for expensive ones and 2 DACs for the cheap.
This gives 9 plug-ins.
TDA1540x2
CS4303x2
PCM1702x4
SAA7350 x2
AD1865 x2
PCM56 & compatibles(AD1856, PCM61,AD1861,AD1851,AD1860)x4
PCM67x2 & TDA1545A x2
PCM1794 x2 & CS4398 x2
Ad1853 x2 & WM8740 x2
I dropped out the AD1716E x2, negative reviews and the SM5865, x4 not affordable.
The TD6709, only one retailer in CA. RF parts, $4.5 but $15 for shipping.
 

Attachments

  • motherboard.JPG
    motherboard.JPG
    89.1 KB · Views: 33
  • motherboard top.JPG
    motherboard top.JPG
    67.9 KB · Views: 33
  • Screenshot_20251019_145529_AliExpress.jpg
    Screenshot_20251019_145529_AliExpress.jpg
    109 KB · Views: 34
Last edited:
What I found about pcm1716, is that the filter is not good. It was replaced by a better one to be named pcm1728, which is still active.
If I am attached to this 24 bit DAC with mediocre 24 bit performance, THD+N -96db, it's 16 bit performance. 1.2% THD+N @-60db 16 bit, but with 102db S/N, the THD is 1.2-0.8=0.4%. This why I will give it a chance.The price from Ali is about $10 all Inc for a pair.
 
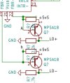
SAA7350 problem and eventual solution.
This DAC has very low output current issue the switched capacitors, only 100ua p-p.
It uses low voltage opamp of 80's technology using 30k feedback resistor, resulting high noise and distortion. There enters the TDA1547 which has higher output current using 13k instead of 30k.
By using its 2 channels in differential, it allows to double the current, but how?
Bellow is the circuit of Pioneer laser disc player, it uses each channel differential as the DS application and sums the outputs. This decreases the noise by 3db.
My solution, not yet tried, is to amplify the current of the DACs using inverted transistors. When collector and emitter are swept, the transistor still functions but with low current gain and lower gain frequency product.
The solution is shown bellow which feeds the opa1632 differential inputs.
 

Attachments

  • current amp SAA7350.JPG
    current amp SAA7350.JPG
    45.4 KB · Views: 31
  • Screenshot_20251112_221744_Chrome.jpg
    Screenshot_20251112_221744_Chrome.jpg
    233.6 KB · Views: 26
  • current amp.JPG
    current amp.JPG
    79.6 KB · Views: 32
Last edited:
I nearly finished the PCB job.It ended 12 plug-ins and a motherboard.
Bellow is the biggest, TDA1540x2 15bit, 70x50mm, the smallest AD1853, and the most difficult wiring the PCM57 DIP & SMD.
 

Attachments

  • TDA1540.JPG
    TDA1540.JPG
    97.1 KB · Views: 26
  • AD183.JPG
    AD183.JPG
    29.1 KB · Views: 27
  • PCM56.JPG
    PCM56.JPG
    114.2 KB · Views: 25
I am ready to send the gerbers for manufacturing the PCBs. As 16 bit is priority, I will put aside the PCM1794 and CS4398 to reduce the cost.
I am interested in CS4191EQ. This is not a DAC, it is intended to function along CS4499eseq. It has adjustable Sigma delta, 5,6 and 7 bit as well 4 types of modulators. It costs $17, 2 channels, but the 4499 is $50. I will see if I can use an 8bit video DAC instead, as for 16 bit, I don't need ultra low noise.
I noticed that I was using for more than a decade CS4398 in my Ciirus based DAC without knowing as it needed special tools to open it. I can say, it doesn't sound bad, but nothing extra ordinary.
 
The document bellow says the CS4397 was developed by the same team of Phillips TDA1541A.
Is it BS or real?
The document does not state what you have written in the above quoted message and that I have stressed in bold type.

The document states that "Apparently, the same skilled Philips engineers involved in the development of the TDA1541 also participated in the CS4397 DEM circuit." This cautious statement, made without any citation, would only means, if it is true, that the Dynamic Element Matching function block of the CS4397 got some insights from Philips engineers.

The CS4397 has been designed by Cirrus Logic engineers, among which is Dylan Hester, who never worked for Philips. Mr Hester wrote about this DAC (and the CS4392) on the AVS forum back in 2002 (example).
 
Back
Top Bottom