• Welcome to ASR. There are many reviews of audio hardware and expert members to help answer your questions. Click here to have your audio equipment measured for free!

Small 2-way speakers with linear on-axis and power response characteristics (Scan Speak and SB Acoustics drivers). H&V off-axis measurements included

Looks like my issue was a single missing solder joint that should connect the 12ohm resistor and 0.82uf cap to the inductors. Glad it was just one small issue.

One can see that modifying the vcad file reproduces scarily similar results to my issue. Thanks again to the designer for providing such in depth data.

bad xover.png


Here is my updated impedance which tracks as it should. Looking forward to giving them a listen again tomorrow with this issue fixed. Once dampening material arrives that should take care of the resonances showing up in the chart. I may or may not add some more weight to the PR at some point but I'm currently enjoying the low end quite a bit. I have to say not having upper range port resonances is definitely noticeable and I am sold on PR's. The added cost is worth it IMO.

impedance fixed.png
 
I am still wondering, why this post
Inspired by the purifi blog post on reducing THD (link) I did some experiments with the crossover.

The new traps
View attachment 425673(4.7uF,0.11mH/0.14ohm, 47ohm)

The test interface: two pairs of wires per cabinet, one is to insert the new trap (parallel resonance circuit in series with the midwoofer) and the other pair is for switching on and off the original trap (opens or connects the 0.82uF cap branch). Interface holes drilled in the least visible place, i.e. in the bottom panel. After the tests they will be filled with epoxy.
View attachment 425671

Impact on the system spl: +-0.5dB from the original characteristic (green). The lower curve: both traps enabled, the higher curve: only new trap enabled.
View attachment 425670 (5dB/div)

Finally, the impact on THD. The 2.3kHz THD peak was attenuated by 5dB so THD was reduced by almost half. With the new trap it's 0.8% 87dB. (In the original article the reduction was about 10 dB)
View attachment 425672(5dB/div)
did not get more attention.

Reducing THD by half seems like a big deal. On the other hand, those componentents don't come cheap either and have considerable impact on the overall cost of the speaker.
What do the experts think - is ist worth it? Should I modify my pair?

@XMechanik: How audible is the modification and in what situations would I recognice it the most?
 
How audible is the modification
Nothing that's clearly evident in my subjective reception. But that might be because I don't usually listen very loud.
I chose to permanently install the "THD circuit" at least fot the reason that it is nice to have thd<1% on the imaginary nameplate :)
 
Nothing that's clearly evident in my subjective reception. But that might be because I don't usually listen very loud.
I chose to permanently install the "THD circuit" at least fot the reason that it is nice to have thd<1% on the imaginary nameplate :)
Do you have a picture of the final circuit with THD circuit included? I'm trying to visualise it. Thanks
 
It's in the original post. It's just wired in series with the woofer. See also the purifi link.
? I don't see it there (in post #1). Where are 4.7 uF, 0.11 mH and 47 ohm components shown?
 
This is in post #467 The RLCs are connected in paralel then in series with the woofer.
Yes I saw that but I don't understand its reference to taking out the existing trap involving an 0.82 uF cap. What circuit changes are there other than adding the new trap? And does it matter which woofer terminal to put it in series with? Thanks
 
I don't understand its reference to taking out the existing trap involving an 0.82 uF cap
The idea here was that if we added a new trap in a new location in the circuit, the old trap might no longer be needed at least in its current form, so we could remove one component. The increase in the number of components of the modification would be two instead of three (we add R, L, and C and remove one C).
does it matter which woofer terminal to put it in series with?
No it doesn't.
 
The idea here was that if we added a new trap in a new location in the circuit, the old trap might no longer be needed at least in its current form, so we could remove one component. The increase in the number of components of the modification would be two instead of three (we add R, L, and C and remove one C).
 

Attachments

  • Zrzut ekranu 2025-09-08 094928.png
    Zrzut ekranu 2025-09-08 094928.png
    22 KB · Views: 107
Thanks XMechanik bro, i made your speakers a while ago and they are excellent. :)
here is my REW data - is everything alright in this graph? I'm a newbie to building and don't really know what i am doing. (L1 is underneath the PCB as it wouldn't fit on top)
Also, if you get a chance what do you think of the Tifa-8 crossover that uses the same mid woofer (SB13PFCR25) - bit complex?
Anyway, thanks again for everything you did for everyone, we all really appreciate it
p.s. wheres the subwoofer, centre speaker and floor standers??? :D
just kidding but not really, i know you said you didn't want to lift anything heavy for testing but it would be awesome if you made a full range floorstander that reached 20hz and do all that work and effort for free. :cool:
 

Attachments

  • m23_rew_data_all_spl.jpg
    m23_rew_data_all_spl.jpg
    72.7 KB · Views: 114
  • PCB_populated.jpg
    PCB_populated.jpg
    246.8 KB · Views: 111
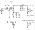
  • Tifa-8-Crossover-Schematic.pdf
    Tifa-8-Crossover-Schematic.pdf
    228.6 KB · Views: 51
Last edited by a moderator:
Is it possible to turn this design into on wall speakers and put a passive radiator on the front? How would one go about then? I would like to give my children some nice speakers…
 
Thanks XMechanik bro, i made your speakers a while ago and they are excellent. :)
here is my REW data - is everything alright in this graph? I'm a newfag to building and don't really know what i am doing. (L1 is underneath the PCB as it wouldn't fit on top)
Also, if you get a chance what do you think of the Tifa-8 crossover that uses the same mid woofer (SB13PFCR25) - bit complex?
Anyway, thanks again for everything you did for everyone, we all really appreciate it
p.s. wheres the subwoofer, centre speaker and floor standers??? :D
just kidding but not really, i know you said you didn't want to lift anything heavy for testing but it would be awesome if you made a full range floorstander that reached 20hz and do all that work and effort for free. :cool:
Your graph looks quite consistent with the Estimated In Room Response from the review.
inrooom_cmp.jpg

If you apply gating (and perhaps shorten the speaker-mic distance) you'll be also able to compare on-axis characteristic (at least for f>300Hz). Check also the impedance graph if you can measure it, it's very useful for spoting assembly errors (for example misssed connectios, swapped components, resonances, cabinet leakage). Anyway it seems that everythig is ok with your crossover network except 1.5mH coil that would be better placed vertically to reduce it's coupling with the 0.39mH inductor (they are placed one behind the other and quite close togeteher, case 7 or 8)
paralel_coils.jpg
 
Last edited:
Is it possible to turn this design into on wall speakers and put a passive radiator on the front? How would one go about then? I would like to give my children some nice speakers…
This would require a different front panel, so everything would have to be re-measured and re-designed. If the problem is BR port on the rear panel you may consider moving it to the side or bottom panel.
 
I replaced the port with the 5x8” PR from SB Acoustics on the back panel.
Doesn't a PR need to be specifically designed for each application? Just like a reflex port?
 
Doesn't a PR need to be specifically designed for each application? Just like a reflex port?
To my understanding its just about the tuning frequency, which you can tune with weights on the PR to match the original ported version. There are a few PR builds in ASR also of this speaker.
 
wild question, whats your thoughts on using these in a car, I would be sealing the crossover to avoid moisture, but a car door is anything but an ideal enclosure
 
Back
Top Bottom